您当前的位置:中标数据网 > 医药新闻频道 > 行业要闻 > CFDA飞检械企:5家不符GMP要求 限期整改

CFDA飞检械企:5家不符GMP要求 限期整改

来源:国家食品药品监督管理总局  发布日期:2016/11/3 16:13:55

       最新消息,又有5家医疗器械生产企业遭遇国家药监总局组织的飞行检查,且因存在不符合医械GMP要求、质管体系有缺陷,而被药监部门责成限期整改。
 
  11月2日,国家药监总局接连发布5则医疗器械生产企业飞检公告。这5家企业分别是吉林瑞尔康隐形眼镜有限公司、贵州天使医疗器械有限公司、辽宁垠艺生物科技股份有限公司、万华普曼生物工程有限公司、上海微创医疗器械(集团)有限公司。对他们的飞检结果均是限期整改。
 
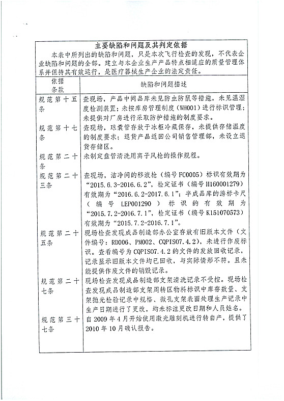
  以下为各自接受飞检和需整改的缺陷问题详情:
 
  1、吉林瑞尔康隐形眼镜有限公司
 
 
  2、贵州天使医疗器械有限公司
 
 
  3、辽宁垠艺生物科技股份有限公司
 
 
  4、万华普曼生物工程有限公司
 
 
  5、上海微创医疗器械(集团)有限公司
 

独家集采品种推荐 |
通用名 剂型 省份 基药 发布时间
长链脂肪... 大容量... 广东 2017-06-03
生血宁 口服普... 广东 非... 2016-01-06
氟康唑分... 分散片 陕西 2020-04-27
地奈德 乳膏剂 江苏 2013-08-13
小儿清肺... 泡腾片 河南 2010-12-21
亮菌甲素... 普通片 福建 2015-12-31
五加生化... 胶囊剂 江西 2017-11-06
· 关于我们 · 联系我们 · 意见反馈 · 网站地图 · 网站更新公告 · 药监局数据 ·